ニュース・イベント
News & Event
本セミナーは終了しました。
多数のご参加ありがとうございました。
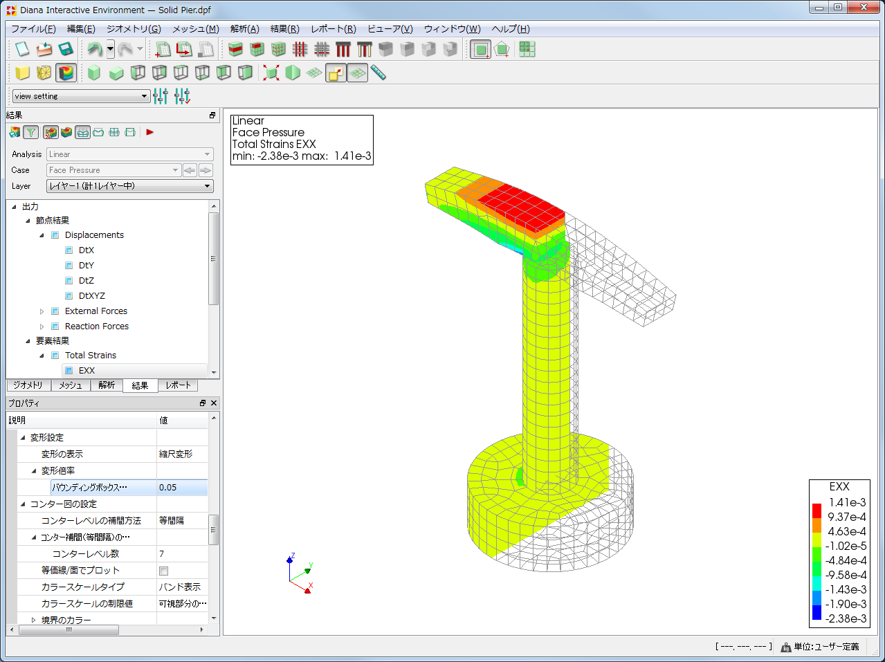
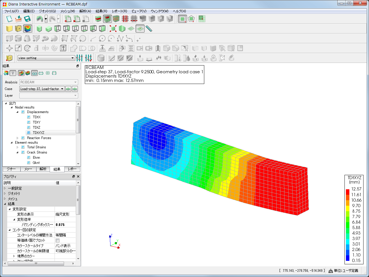
ソフトウェアDIANA10.3のベーシックコースを以下の日程で開催いたします。
ご多用中とは存じますが、是非ともご参加いただきたくご案内申し上げます。
開催概要
| 開催日時 | 2019年10月17日(木) 10:00~17:00 |
|---|---|
| 開催場所 |
JIPテクノサイエンス株式会社 大阪テクノセンタ 大阪府大阪市淀川区西中島2-12-11 6階会議室(地図) |
| 参加費 |
33,000円/1名(消費税込)
|
| 定員 |
8名(先着順)
|
| 対象 |
|
内容
- 演習で使用するパソコンは弊社で準備いたします。
製品サイト
お問合せ先
ご不明な点がございましたら、以下までお問合せください。
解析ソリューション事業部 大阪技術営業部
DIANA10.3 ベーシックコース事務局
担当:打越 丈将
TEL:06-6307-5462
E-Mail:



